Introdução: por que não ligar o termistor direto no ADC?
Em projetos de sistemas embarcados, é extremamente comum encontrar medições de temperatura feitas conectando um termistor diretamente a um divisor resistivo e lendo o ponto intermediário com um ADC (Conversor Analógico-Digital). Embora essa abordagem funcione em aplicações simples, ela apresenta limitações importantes de precisão, especialmente quando se deseja explorar toda a resolução do ADC, reduzir ruído e garantir repetibilidade.
O problema central é que o termistor não é um sensor linear e, além disso, a variação de tensão gerada pelo divisor costuma ocupar apenas uma pequena fração da tensão de referência do ADC. Isso resulta em:
- Baixo aproveitamento da resolução do ADC
- Maior sensibilidade a ruídos
- Erros significativos devido a offset, tolerância de resistores e variação de alimentação
Para resolver esses problemas, utiliza-se um amplificador operacional configurado como amplificador não inversor com referência, capaz de amplificar e deslocar (offset) o sinal do termistor para ocupar quase todo o range do ADC.

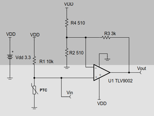
2. Termistor PTC e o divisor resistivo: fundamento físico e elétrico
Um termistor PTC (Positive Temperature Coefficient) é um resistor cuja resistência aumenta com o aumento da temperatura. Esse comportamento físico decorre do aumento da resistividade do material semicondutor com a agitação térmica dos portadores de carga.
Ao conectar o termistor PTC em série com um resistor fixo R1, forma-se um divisor de tensão, cuja saída depende diretamente da temperatura:
\[
V_{in} = V_{DD} \times \frac{R_{PTC}}{R_1 + R_{PTC}}
\]
Onde:
- \( V_{DD} \) é a tensão de alimentação
- \( R_{PTC} \) é a resistência do termistor na temperatura atual
- \( R_1 \) é o resistor fixo do divisor
Essa equação mostra que qualquer variação de temperatura altera \( R_{PTC} \) e, consequentemente, a tensão \( V_{in} \).
No entanto, essa variação costuma ser pequena em termos absolutos, por exemplo, da ordem de centenas de milivolts. É exatamente aqui que entra o amplificador operacional.
3. Amplificador não inversor com referência: amplificação + deslocamento
O circuito utiliza um amplificador operacional em configuração não inversora, mas com um detalhe fundamental: a entrada inversora não está referenciada ao terra, e sim a uma tensão de referência \( V_{ref} \).
A equação completa de transferência do circuito é:
\[
V_o =\left(
V_{DD} \times \frac{R_{PTC}}{R_1 + R_{PTC}}
\right)
\times \left(
\frac{R_3 + R_2}{R_2}
\right)
\left(
V_{ref} \times \frac{R_3}{R_2}
\right)
\]
Cada termo dessa equação tem um papel claro:
- Primeiro termo
Representa a tensão de entrada ( V_{in} ) gerada pelo divisor resistivo com o termistor. - Segundo termo
É o ganho do amplificador não inversor, definido pelos resistores R2 e R3. - Terceiro termo
Introduz um offset controlado, permitindo deslocar toda a curva de saída para cima ou para baixo, ajustando perfeitamente o range de saída ao range do ADC.
Esse arranjo é extremamente poderoso porque permite mapear um intervalo específico de temperatura para quase toda a faixa de saída do amplificador, maximizando a precisão.
4. Definição dos objetivos de projeto
Antes de qualquer cálculo, o projeto estabelece metas claras:
- Temperatura mínima: 0 °C
- Temperatura máxima: 50 °C
- Tensão de saída mínima: 50 mV
- Tensão de saída máxima: 3,25 V
- Alimentação: 3,3 V (single supply)
Esses valores foram escolhidos para:
- Evitar saturação do amplificador próximo aos trilhos
- Aproveitar praticamente todo o range do ADC
- Garantir operação na região linear do amplificador operacional
5. Cálculo do resistor do divisor R1
Para maximizar a sensibilidade e a linearidade do divisor resistivo, escolhe-se R1 como a média geométrica das resistências do termistor nos extremos de temperatura:
\[
R_1 = \sqrt{R_{PTC}(T_{min}) \times R_{PTC}(T_{max})}
\]
No exemplo do projeto:
- \( R_{PTC}(0 °C) \)
- \( R_{PTC}(50 °C) \)
O cálculo resulta em aproximadamente 9,95 kΩ, sendo adotado o valor comercial 10 kΩ.
Esse critério reduz a não linearidade do divisor e melhora a distribuição da variação de tensão ao longo da faixa de temperatura.
6. Cálculo da faixa de tensão de entrada
Com R1 definido, calcula-se a tensão mínima e máxima na entrada do amplificador:
\[
V_{in_{min}} = V_{DD} \times \frac{R_{PTC}(0 °C)}{R_1 + R_{PTC}(0 °C)}
\]
\[
V_{in_{max}} = V_{DD} \times \frac{R_{PTC}(50 °C)}{R_1 + R_{PTC}(50 °C)}
\]
Os valores obtidos foram:
- \( V_{in_{min}} \approx 1,519 V \)
- \( V_{in_{max}} \approx 1,773 V \)
Observe que a variação é de apenas 254 mV, reforçando a necessidade de amplificação.
7. Determinação do ganho do amplificador
O ganho ideal necessário é dado por:
\[
G_{ideal} =
\frac{V_{out_{max}} – V_{out_{min}}}
{V_{in_{max}} – V_{in_{min}}}
\]
Substituindo os valores:
\[
G_{ideal} =
\frac{3,25 – 0,05}{1,773 – 1,519}
\approx 12,6 , \frac{V}{V}
\]
Esse ganho é implementado pelo par ( R_2 ) e ( R_3 ):
\[
G = 1 + \frac{R_3}{R_2}
\]
Escolhendo \( R_2 = 1 kΩ \), obtém-se \( R_3 \approx 11,6 kΩ \), sendo adotado o valor comercial 11,5 kΩ, resultando em um ganho real de 12,5 V/V.
8. Cálculo da tensão de referência Vref
Como o ganho real difere levemente do ideal, calcula-se o offset necessário para posicionar corretamente a curva de saída.
Reorganizando a equação de transferência, resolve-se para Vref, obtendo:
\[
V_{ref} \approx 1,646 V
\]
Essa tensão pode ser gerada por:
- Um DAC interno do microcontrolador
- Um divisor resistivo bufferizado por um amplificador operacional
O uso de buffer é fundamental para evitar que a impedância do divisor altere o ganho do circuito.
9. Resultados e desempenho do circuito
A simulação apresentada no app note mostra que:
- A saída varia de aproximadamente 59 mV a 3,239 V
- A resposta é praticamente linear entre 0 °C e 50 °C
- A largura de banda do circuito é de 84 kHz, mais que suficiente para medições de temperatura
Esses resultados confirmam que o circuito maximiza a resolução do ADC, reduz erros e melhora significativamente a precisão da medição .
10. Boas práticas de projeto
Algumas recomendações fundamentais extraídas do projeto:
- Sempre operar o amplificador dentro da região linear especificada em datasheet
- Evitar resistores de valor muito alto para não degradar ruído e estabilidade
- Usar capacitores em paralelo com resistores de realimentação para limitar banda e reduzir ruído
- Bufferizar qualquer referência de tensão externa
- Verificar offset, corrente de bias e ganho em malha aberta do amplificador
Conclusão
O uso de um amplificador não inversor com referência transforma um simples termistor em um sistema de medição de temperatura de alta precisão, adequado para aplicações profissionais em sistemas embarcados, instrumentação e automação.
Mais do que um circuito, este projeto ensina uma metodologia de engenharia: definir objetivos claros, modelar o sensor, mapear o sinal para o ADC e validar tudo por simulação e análise.
Esse é exatamente o tipo de abordagem que separa um circuito funcional de um circuito robusto e confiável.
Sobre o Autor
Carlos Delfino
administrator
Um Eterno Aprendiz.
Professor de Introdução a Programação, programação com JavaScript, TypeScript, C/C++ e Python
Professor de Eletrônica Básica
Professor de programação de Microcontroladores.
Embarcatecher